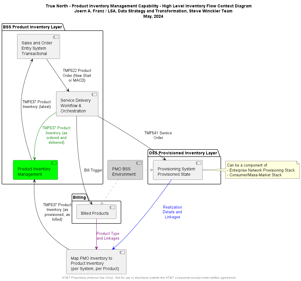
Product Inventory Technical Specifications
Product Wiki
- True North Source of Truth for Customer Product Inventory Management
- Product Inventory Management across True North workflows
- Rules Based Integration of True North Product Management with Embedded Base Product Instances
- Enables Separation of Business support system and Operations support system
